剑桥五级考试改版
从2020年1月正式开始使用,
其中包括A2Key、A2KeyforSchools、
B1Preliminary、B1PreliminaryforSchools。
2021年KET考试题型有哪几种?
历年KET考试各部分所占分值比例是多少?
一些考生还不太清楚,
为了帮助各位考生更好地备考复习,
小S整理如下:
12021年KET考试题型
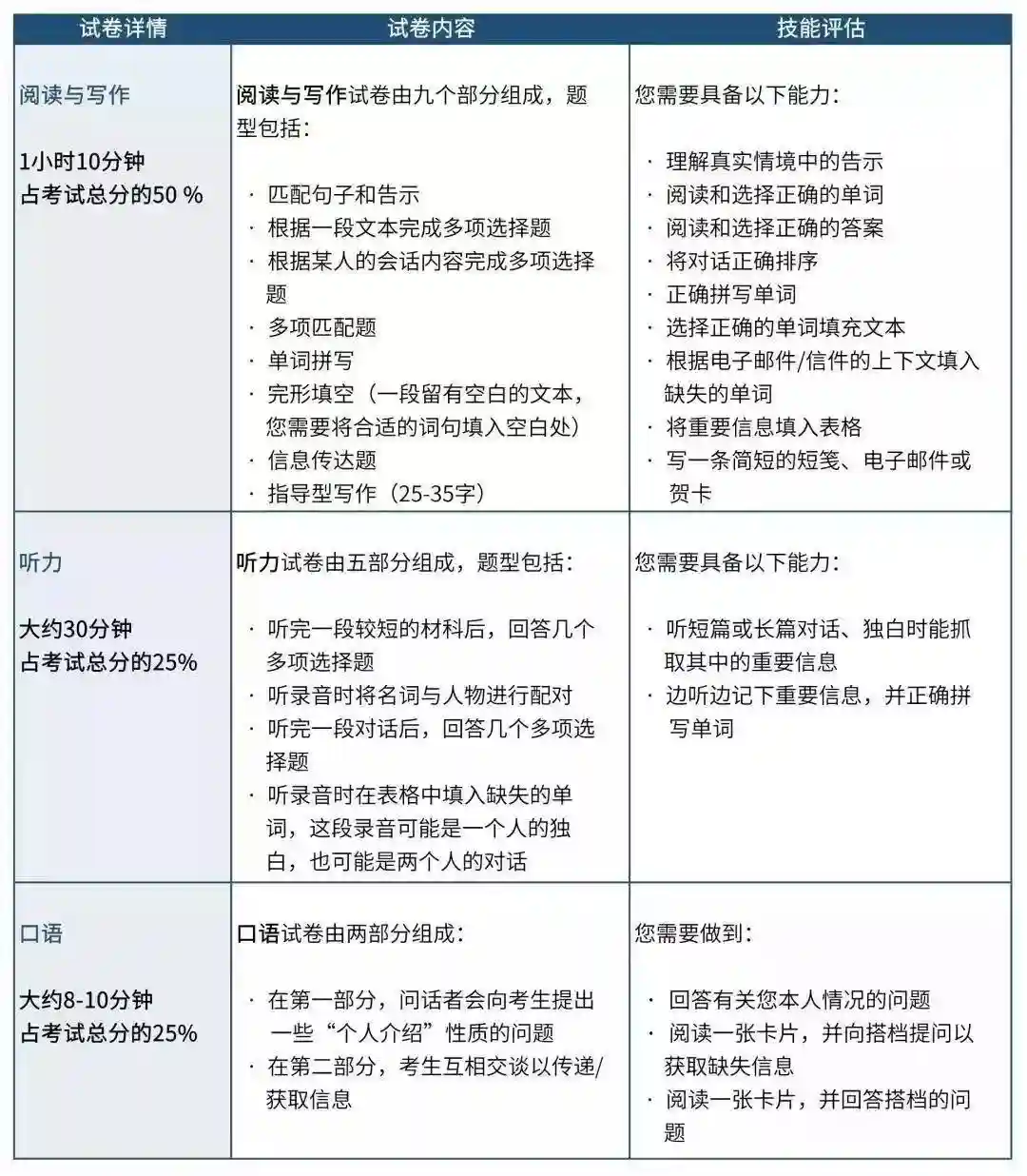
2021年KET考试共有三份试卷,分别是阅读和写作,听力,口语。阅读与写作部分占总分的50%,听力、口试各占25%。
下面,小S为大家详解新版KET考试时长、模块、题型、题量等详细说明如下:
1、考试模块及时长

2、考试题型

考察综合能力包括:
A.听力
◆考生能够理解对话和独白,内容包括日常生活各种主题。
◆听力材料语速稍慢但很自然,考生能够从听到的材料中选取相关事实信息。
B.口语
◆考生能够和考官以及另一名考生进行交流。
◆能够回答关于自身的问题,能够就口试提示卡片上的事实信息进行回答(如:时间和价格等)。
◆遇到交流问题时,也应具有一定的解决能力,如请求解释。
C.阅读
◆能够运用有限的句子结构和词汇。

◆该级别考生能够理解较短的事实性阅读材料的主旨互问某些细节。例如:标示,通知,指示,宣传册子,指南,私人往来信件和报纸及杂志的信息类文章。
◆对于不熟悉的结构和词汇,该级别的考生具备一定的应对技巧。
D.写作
◆考生能够挑选出一些简单和合适的词汇来填空或者转换形式。
◆能够准确完成日常写作要求,能连贯和有条理地组织句子结构。
◆能够使用恰当的词汇和标点符号,以及确保单词正确拼写。
2历年KET考试各部分所占分值比例

以上为各部分所占分值比例,不论新版考试还是旧版考试,考试占比分数都是分为阅读和写作,听力,口语三部分。
阅读与写作部分占总分的50%,听力、口试各占25%。
唯一改变的是:各部分的考试题型变化和考试时间变化。
1、新版KET的考试题型包含:

2、旧版KET的考试题型包含:

通过对近几年KET考试题型变化对比分析,就可以梳理出KET考试备考重点,
从分数比例上来说,读写板块无疑是最重要的,因为它占了总分的50%。
备考建议

1、拓宽阅读题材,增强阅读能力
广泛阅读各类英语文本,包括短信息、便条、分级系列的书籍和杂志等。
2、学习优秀范文:
坚持练习,并用可对照范文修改自己的作文,学习满分范文。使用基础的连词和衔接手段来联系上下文,让故事更有逻辑性。
作文要包含图片的全部主旨内容,不要出现信息的缺漏。
3、考前熟悉各题目的要求
某些题目可能有特殊要求,例如需要大写等。务必在考前熟悉要求。
4、科学合理备考
切忌盲目的题海战术,充分利用好每套真题和模拟题。
例如,对于阅读过程中一些新单词,可以在做完题后查询中文意思,收录到单词本中扩充词汇量。
写作过程中擅于运用适当的时态:使用一般过去时来写文章,熟背不规则动词过去式。

3特别注意
KET/PET考试分为口试和笔试部分,所以会涉及一些图片题,大家应引起适当重视。
但是图片题难度不会很大、很难,所以不用太担心,复习时要稳中求快,不可心急。
例如KET口语Part2部分:新题型与PET口语part2题型一致,情景会话实用性更强。
旧版问题卡,信息卡


备考时,必须先把考点要求的语言知识一一给弄懂吃透,也就是词汇和语法这两个方面的输入。再去看其他的相关知识。
要不然看了也是不明白,白白浪费时间和精力,不要浪费在无用功上。
聊到最后,我还是想稍微总结一下,别嫌我啰嗦哈:
1、语言学习,听力、阅读是基础,必须在小学阶段多进行。孩子越大,时间更紧张,其他科目的挤兑越发严重。
2、孩子处于英文低阶程度、低龄娃学英文可以先不管拼写、语法细节。但是大童,尤其有校内英文应试压力的,还是建议认真对待。





